梦幻西游手游 一语成谶 打掉连击就忍了 结果竟打成20万神宠 电竞主播网

生活观察漫画 如果每件事都像变胖那么简单就好了 图片 动漫美女 秀色女神

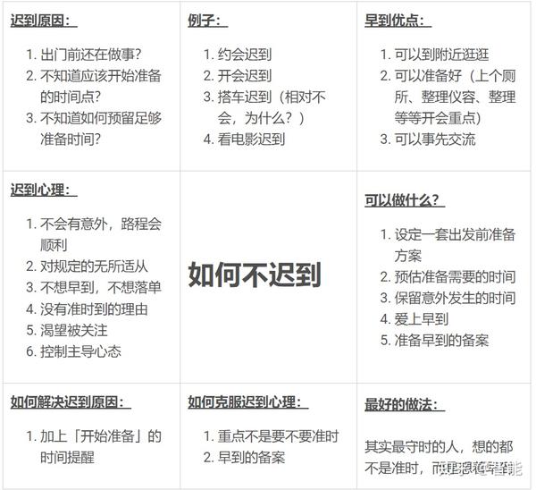
如何不迟到 其实守时者想的都不是准时 知乎

吃完饭就想睡觉 背后真相可不只是吃饱那么简单 知乎
视频 事情如果那么简单那就好 黄鸿升 经典老歌 Dou 小助手 黄鸿升所有歌曲视频 Www Bagua5 Net

黃鴻升 不屑結他譜chord譜吉他譜 Guitarians Com
管太多 黄龄回怼 不要对我身边的人指指点点 粉丝强颜欢笑扎心
如果每件事都像变胖那么简单就好了 一份动物们生活观察日记

白梦の黑梦 黄鸿升最新ep 不屑

简单的祝好心情的早安问候语语录大汇总 55句

事情如果那麼簡單那就好了 爆廢公社 爆料公社
Tags:
Archive